医疗器械咨询据广东省食品药品监督管理局2017年9月9日发布的《境内创新医疗器械特别审批申请的初审》办事指南具体要求如下:
医疗器械注册证申请创新特别审批申请的初审受理条件:
申请人满足以下全部条件的,可提出本行政许可申请:
(一)申请人经过其技术创新活动,在中国依法拥有产品核心技术发明专利权,或者依法通过受让取得在中国发明专利权或其使用权;或者核心技术发明专利的申请已由国务院专利行政部门公开。
(二)产品主要工作原理/作用机理为国内首创,产品性能或者安全性与同类产品比较有根本性改进,技术上处于国际领先水平,并且具有显著的临床应用价值。
(三)申请人已完成产品的前期研究并具有基本定型产品,研究过程真实和受控,研究数据完整和可溯源。
医疗器械产品注册证代办创新特别审批申请的初审材料信息:
1.创新医疗器械特别审批申请表
2.创新医疗器械特别审批申请表
3.创新医疗器械特别审批申请表
4.产品研发过程及结果的综述
5.产品技术文件
6.产品创新的证明性文件
7.产品安全风险管理报告
8.产品说明书(样稿)
9.所提交资料真实性的自我保证声明
医疗器械产品注册证办理创新特别审批申请的初审填报须知
(1)申请材料应清晰、整洁,使用A4规格纸张打印;
(2)每项文件第一页作标签,或用带标签的隔页纸分隔,并按申请材料一级目录标明项目编号;
(3)每项文件均应加盖企业公章;
(4)按照申请材料目录的顺序装订成册;
(5)用档案袋将报送的材料装好,档案袋需使用封面,格式见“档案袋封面格式”。
(6)封装好的申请资料要求以邮寄的方式寄到广东省食品药品监督管理局 申报资料应当使用中文,原文为外文的,应当有中文译本。
医疗器械注册证代办创新特别审批申请的初审办理流程:
医疗器械注册证办理创新特别审批申请的初审网上办理流程:
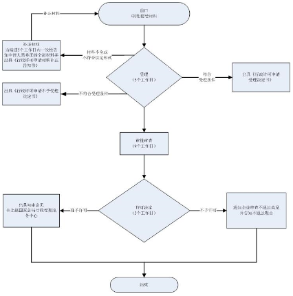
1.申请
登陆广东省网上办事大厅,在线填报申请资料,并上传相关电子文件。
2.受理
办理机关收到网上申请材料之日起5个工作日内确定是否受理。申请材料不齐全或者不符合法定形式的,5个工作日内一次告知申请人需要补正的全部内容,逾期不告知的,自收到申请材料之日起即为受理。
3.获取办理结果
医疗器械注册证代理申请人可登陆广东省食品药品监督管理局公众网首页审批查询栏进行办理进度查询。
1.医疗器械产品注册证代理申请人可现场提出申请,根据要求提交申请材料。申请表及填写说明见办事指南。
2.受理办理机关收到申请材料之日起五个工作日内做出受理或不予受理决定。经审查,材料不全或不符合法定形式的,办理机关应在5个工作日内一次性告知申请人需补正的全部内容。
3.获取办理结果,申请人可登陆广东省食品药品监督管理局公众网首页审批查询栏进行办理进度查询。
办理医疗器械注册证创新特别审批申请的初审权限划分
权责划分(省):境内医疗器械注册创新医疗器械申请人应当向其所在地的省级食品药品监督管理部门提出创新医疗器械特别审批申请。省级食品药品监督管理部门对申报项目是否符合本程序第二条要求进行初审,并于20个工作日内出具初审意见。经初审不符合第二条要求的,省级食品药品监督管理部门应当通知申请人;符合第二条要求的,省级食品药品监督管理部门将申报资料和初审意见一并报送国家食品药品监督管理总局(以下简称食品药品监管总局)行政受理服务中心。
深圳鸿远医疗器械咨询服务公司是一家技术专业的医疗器械注册咨询机构,专注提供全国各地如:深圳、广州、东莞、中山、佛山、潮州、顺德、上海、西安、重庆等知名城市的医疗器械领域技术咨询服务。鸿远医疗器械咨询专业服务于:医疗器械产品注册证代办理咨询、代办医疗器械生产许可证、一类医疗器械产品备案代办、医疗器械经营许可证代办、二类医疗器械经营备案、CE认证、ISO13485认证、FDA注册、FDA认证、临床试验、医疗器械质量管理体系认证及体系建立与过程确认文件建立(ISO9001, ISO13485, GMP, CE,QSR820,CMDCAS);注册、出口证、自由销售证办理、产品技术要求制订、技术文件、临床试验及免临床同类产品比对比资料编写、注册资料编写辅导、医疗器械广告批文申报等提供一站式的服务机构,欢迎您咨询与合作!


在线客服